首页
最新动态
留学服务
素质提升
关于我们
ENGLISH
首页
最新动态
公司新闻
行业资讯
留学服务
美加
澳新
英欧
亚洲
访问学者
海外研学
海外名校科研
素质提升
科研训练
关于我们
机构介绍
服务团队
联系方式
预约咨询
ENGLISH
About Us
追求卓越 成就未来
Glory Last Forever
公司新闻
行业资讯
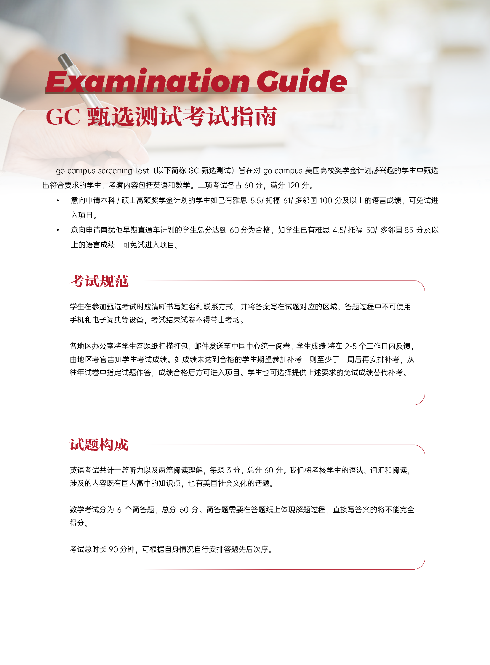
美国公费留学甄选计划
发布时间:2026-04-17
作者:小广
来源:广留服
浏览次数:105
美国公费留学咨询电话:13825013991 张老师
扫一扫
关注广留服
广留服客服
客服